第十三届大学生职业规划设计大赛工作方案
为保障学校第十三届大学生职业规划设计大赛顺利实施,特制定如下工作方案:
一、组织发动
1. 各学院要高度重视 , 成立院级赛事专项工 作机构, 制定赛事专项工作方案 , 划拨赛事专项经费, 并通过多种 渠道宣传赛事, 努力营造良好的比赛氛围。
2. 各学院要广泛发动学生, 动员学生积极参与, 引导学生对未来职业走向和职业发展有更清晰的认识。通过举办院级预赛,优化选题,遴选人才,办好校园预选赛。
3. 各学院可邀请专家或者大学生就业指导教研室教师, 面向在校生至少开展 1-2 次职业生涯规划讲座或报告, 以新闻报道为准,并作为参评优秀组织奖标准之一。
4. 大学生就业指导教研室教师,每人需指导 1-2个项目, 可以联合指导,以赛促教 , 以赛促进就业指导教学水平, 比赛结果纳入年终教学考核评价。
二、专项培训
各学院要对参赛选手书面作品、 PPT 作品及现场问答环节进行一对一指导 , 确保代表学院参赛选手作品高 规格、高标准 。
三、奖项设置
1. 个人奖: 大赛设一等奖 1 名, 授予“安徽科技学院职业规划设计大赛金奖 ”, 奖金 800 元; 二等奖 2 名, 授予“安徽科技学
院职业规划设计大赛银奖 ”, 奖金 600 元; 三等奖 3 名, 授予“安徽科技学院职业规划设计大赛铜奖”, 奖金 400 元。
2. 集体奖: 大赛设”优秀组织奖 " 4 个, 从优秀组织奖中评选出“最佳组织奖" 1 个,授予牌匾。参评学院需上报相关评比材料(评分标准见大赛文件附件1)。
3. 学校优先从获奖者中遴选个体参加第十五届安徽省大学生职业规划设计大赛半决赛、决赛。
四、校级决赛比赛流程
1. 5 月 25 日前, 院级参赛选手必须按照要 求在“安徽省大中专毕业生就业信息网 ( www.ahbys.com)"或“安科之生”微信公众号上完成前期报名和相关材料上传工作 。
2. 5 月 30 日, 各学院提交电子版和纸质盖 章版《安徽科技学院第十三届大学生职业规划设计大赛校级决赛推荐表》(见大赛文件附件 2 ) 至招生就业处 。
五、比赛规则(见附件)
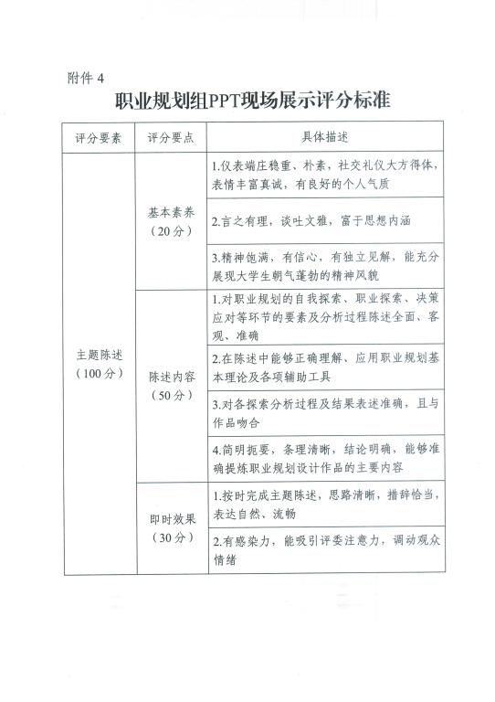
职业规划组比赛分为书面作品评审、PPT 现场展 示与问答二个环节。
一、书面作品分为《职业生涯规划设计书》和《职业生涯人物访谈报告》 两个部分 , 分别占总分的 30%和 20%。
1《. 职业生涯规划设计书》须以参赛选手本人的职业规划为
主题 , 涵盖自我认知、职业认知、职业目标与路径设计、实施计划等内容 , 适当运用人才测评工具(推荐选用 职迈网测评系统 ), 以及社会实践和相关社会活动为论据, 体现未来就业目标和人生价值。
2《. 职业生涯人物访谈报告》由参赛选手结合自身的职业规
划目标和就业倾向, 与同类职位的职场人士进行生涯访谈后总结成文。 报告要体现受访人的单位和个人简介, 访问的时间、地点、参与人员等基本要素 , 列出访谈提纲, 确定访谈重点。报告要重点突出选手对于目标职业的直观体会和理性思考 , 以及访谈结果对于职业规划的正向反馈和修正作用。 字数控制在2000 字以内 。
二、PPT 现场展 示与问答 , 分别占总分值的 40%和 10% 。要求通过 PPT 演示 , 对职业生涯规划设计书进 行陈述。借助理论讲解和案例展现等形 式, 表现选手的综合素质 , 阐明职业规划的合理性、实用性和可操作性, PPT 陈述时 长控制在 8 分钟内, 问答控制在 2 分钟以内。


